碧职就业“职”通车|招聘信息—— 2026届毕业生必看:材料化工+信息通讯与互联网+能源动力专场秋招活动已上线(第四十五期)
来源: 发布时间:2025-10-21 18:48:39 浏览次数: 次
好消息!由全国普通高校毕业生就业创业指导委员会指导的三场专场招聘活动正式开启,专为2026届毕业生量身定制!活动汇聚多领域优质企业,岗位类型丰富,薪资福利透明,更有求职技巧干货同步分享。想高效对接心仪企业?现在就围观活动,开启你的求职冲刺之旅!
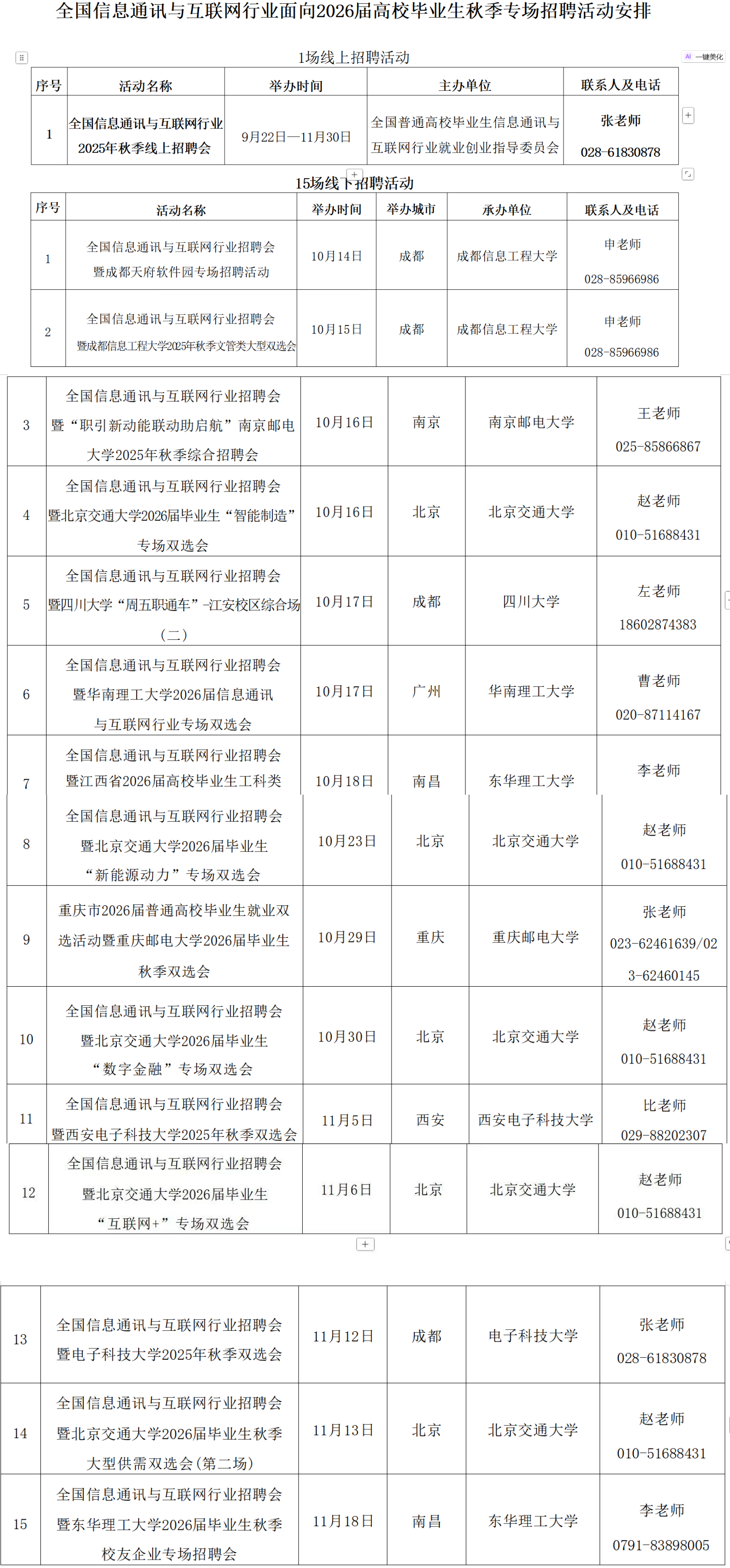
一、全国信息通讯与互联网行业招聘活动
活动时间
2025年10月至11月
活动对象
全国信息通讯与互联网行业各相关用人单位,2026届高校毕业生及离校未就业毕业生。
活动表
二、全国材料化工行业招聘活动
活动时间
2025年10月至2026年3月
活动对象
全国材料化工行业各相关用人单位,2026届高校毕业生及离校未就业毕业生。
活动表
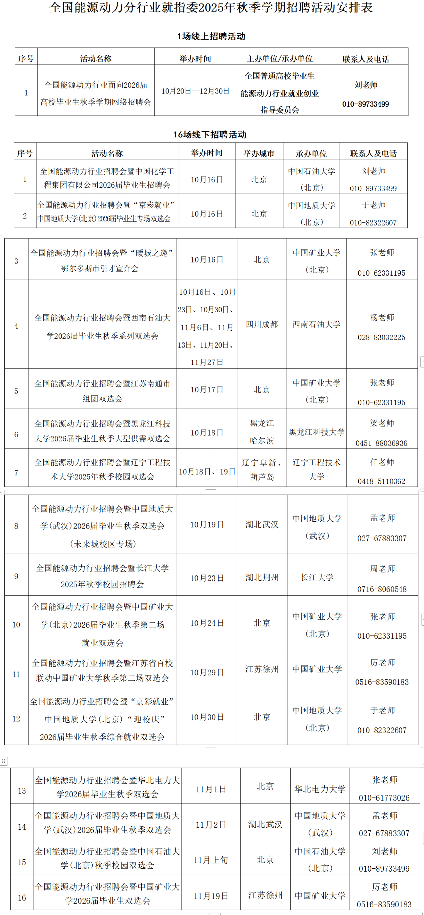
三、全国能源动力行业招聘活动
活动时间
2025年10月至12月
活动对象
全国能源动力行业各相关用人单位,2026届高校毕业生及离校未就业毕业生。
活动表
这场由全国普通高校毕业生就业创业指导委员会指导的招聘盛宴,是你对接优质企业的绝佳桥梁。2026届毕业生们,抓紧时间围观参与,主动沟通、积极投递,让每一份努力都能收获回应,顺利开启职场新篇章!
排版|黄闰勤
初审|薛幸福
复审|黄剑蓉
终审|何梦如
【联系我们】
学校地址:广东省清远市清城区东城街道大学东路2号
联系方式:
黄老师 18029717131
薛老师 13662836786
就业与合作发展处网址:
https://jyc.bgypt.edu.cn/

用户登录
还没有账号?
立即注册